1、高中生物三年必修+选修知识点总结归纳 高中生物学科涵盖了丰富的生命科学知识,包括细胞与生物体遗传与变异生物与环境等多个方面以下是针对高中生物必修和选修课程的知识点总结归纳一必修部分 细胞与分子 细胞的结构与功能理解细胞膜的组成与功能,掌握细胞器的结构与作用,如线粒体叶绿体;高中生物必修三知识点归纳一细胞分裂与增殖 细胞分裂方式有丝分裂无丝分裂减数分裂 有丝分裂特点DNA复制,细胞遗传物质平均分配,形成姐妹染色单体,同源染色体不配对二遗传规律与基因表达 遗传定律分离定律自由组合定律,描述遗传过程中基因组合的规律 基因表达基因通过转录和翻译;高中生物必修1和必修2涵盖了丰富的知识点,以下是对这两部分内容的汇总必修1分子与细胞细胞的分子组成蛋白质生命活动的主要承担者,由氨基酸组成,具有多种功能,如催化运输免疫等核酸遗传信息的携带者,分为DNA和RNA两种,DNA是主要的遗传物质糖类主要的能源物质,包括单糖二糖和多糖;高中生物知识总结 遗传与进化 第一章遗传因的发现 1相对性状一种生物的同一种性状的不同表现类型控制相对性状的基因,叫作等位基因2性状分离在杂种后代中,同时出现显性性状和隐性性状的现象3假说演绎法观察现象 提出问题分析问题 提出假说设计实验 验证假说分析结果 得出结论测交;中期非同源染色体的着丝点排列在赤道板上此时,DNA数目染色体数目和染色单体数均保持不变后期着丝点分裂,姐妹染色单体分开,分别移向两极此时,DNA数目减半但需注意,对于卵母细胞来说,其DNA数目在此时并未真正减半,因为其在减数第一次分裂末期后复制了DNA,染色体数目保持不变仍为N,但此时每个染色体由两条姐妹染色;一细胞的分子组成 细胞中的元素和化合物 细胞中大量元素CHONPSKCaMg等细胞中微量元素FeMnZnCuBMo等水自由水和结合水,功能各异,是细胞的主要组成成分,也是细胞代谢的主要媒介无机盐如钙离子镁离子等,对维持细胞内外渗透压酸碱平衡及细胞形态有;文科高中生物会考必考知识点总结如下一基础遗传学知识点 基因重组仅在减数分裂过程和基因工程中发生,三倍体病毒细菌等无法进行基因重组遗传物质细胞生物的遗传物质为DNA,同时细胞内存在RNA,共有5种碱基和8种核苷酸二生物化学知识点 双缩脲试剂无法用于检测蛋白酶活性,因为蛋白酶本身。
2、高中生物必修13必背知识点归纳 一必修1分子与细胞细胞的结构与功能 细胞是生物体结构和功能的基本单位细胞膜具有选择透过性,能控制物质进出细胞细胞质基质是新陈代谢的主要场所,含有多种酶和细胞器线粒体和叶绿体是细胞中的能量转换器,分别负责有氧呼吸和光合作用细胞代谢 细胞代谢是;生物变异与育种掌握基因突变基因重组染色体变异等生物变异的类型及其育种应用生态系统与环境保护理解生态系统的结构功能及其稳定性,关注环境保护和可持续发展问题六图片辅助理解 以下是一些生物知识点的相关图片,有助于同学们更好地理解和记忆结语 以上是对高中生物考前基础知识点的总结笔记;五生物实验 显微镜的使用 掌握显微镜的构造和使用方法,进行细胞结构的观察生物大分子的检测 掌握蛋白质DNA和RNA的检测方法,了解生物大分子的性质和功能实验设计与分析 掌握实验设计的基本原则和方法,进行实验结果的分析和讨论图片展示以下为部分知识点的图片示例由于篇幅限制,以上仅为部分;高中生物选修三内容可分为基因工程细胞工程胚胎工程生态工程生物技术五部分,以下为详细知识点总结基因工程概念按照人们的愿望,进行严格的设计,并通过体外DNA重组和转基因等技术,赋予生物以新的遗传特性,从而创造出更符合人们需要的新的生物类型和生物产品工具限制酶能够识别双链DNA分子的。

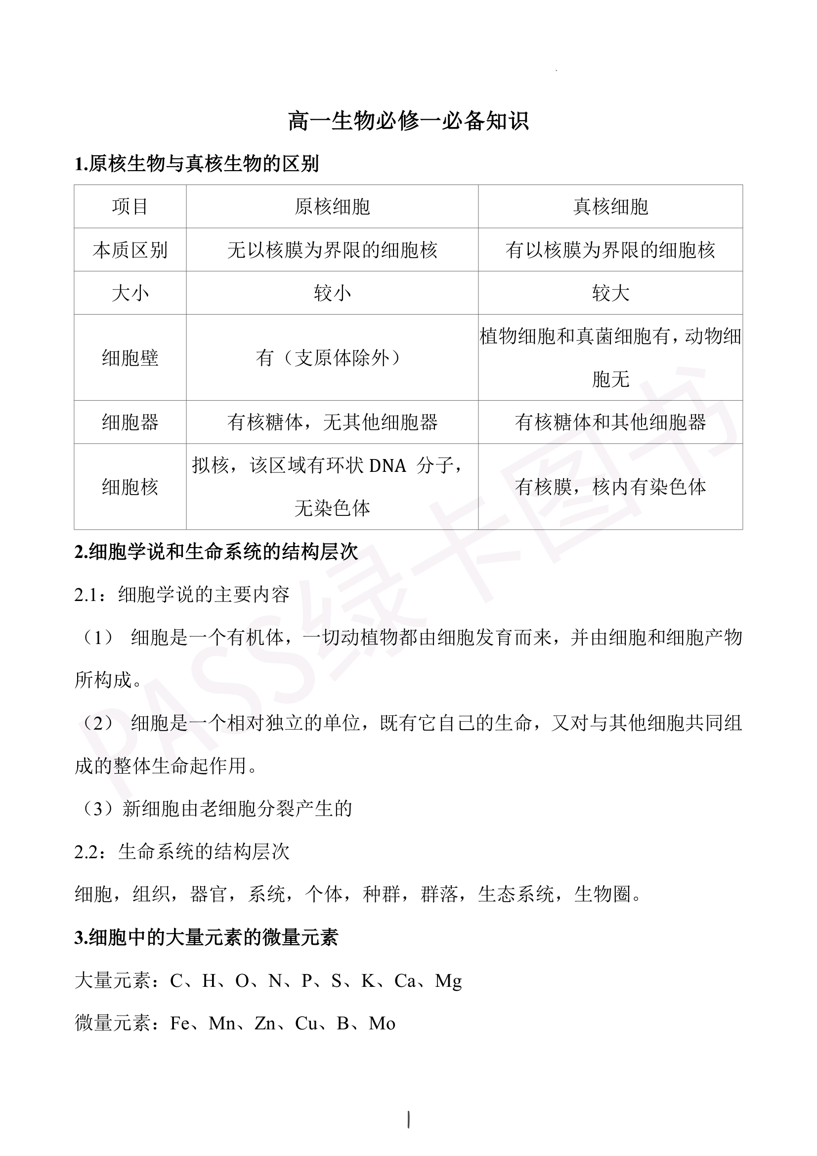
3、高中生物知识点总结与归纳高中生物作为一门基础学科,涵盖了细胞生物学遗传学生态学生物进化等多个领域以下是高中生物知识点的总结与归纳,旨在帮助学生更好地理解和掌握这门学科一细胞生物学细胞的结构与功能 细胞膜控制物质进出细胞,具有选择透过性细胞质 各种细胞器和生物分子,是细胞代谢的主要场所细胞;高中生物知识点全归纳 高中生物作为一门融合了理科逻辑与文科记忆特点的学科,其知识体系庞大且复杂以下是针对高中生物的高频知识点进行的全面归纳,旨在帮助学生构建完整的知识框架,并方便复习巩固一细胞结构与功能 细胞膜的组成与功能细胞膜主要由磷脂和蛋白质组成,具有选择透过性,能控制物质进出;高中生物选择性必修三知识点总结一内环境及其稳态 内环境由细胞外液构成的液体环境,是细胞与外界环境进行物质交换的媒介 内环境稳态指内环境的理化性质在一定范围内保持相对稳定的状态,对细胞的正常生理功能和代谢活动至关重要二内环境稳态的调节机制 神经调节通过神经系统的活动来影响生理。

4、高中生物必修一知识点总结 高中生物必修一知识点总结 必修 1 1 B蛋白质的结构与功能 蛋白质的化学结构基本单位及其功能 蛋白质 由 CHON 元素构成,有些含有 PS 基本单位氨基酸 约 20 种 结构特点每种氨基酸都至少含有一个氨基和一个羧基,并且 他们都连结在同一个碳原子上 氨基酸结构;高中学习容量大,不但要掌握目前的知识,还要把高中的知识与初中的知识溶为一体才能学好在读书听课研习 总结 这四个环节都比初中的学习有更高的要求下面给大家分享一些 高一生物 知识点总结,希望对大家有所帮助 高一生物知识点总结1 一相对性状 性状生物体所表现出来的的形态特征生理生化特征或;高中生物综合考试涵盖三年核心知识点,需系统梳理采分点并强化记忆以下是关键内容总结一细胞与分子基础细胞结构与功能 细胞膜流动镶嵌模型,物质跨膜运输方式自由扩散协助扩散主动运输细胞器线粒体有氧呼吸主场所叶绿体光合作用核糖体蛋白质合成高尔基体分泌蛋白加工。


发表评论